희동이네
[Java] 그래프 표현(인접행렬, 인접리스트, 간선배열)및 탐색(DFS, BFS) | 백준 1260 풀이 본문
1. 인접행렬
- |V| x |V| 크기의 2차원 배열 이용해 간선유무를 값으로 저장한다. (정점끼리 연결이면 1, 아니면 0)
public static void main(String[] args) {
Scanner sc = new Scanner(System.in);
int V = sc.nextInt(); // 정점의 개수를 입력받는다 시작정점이 0번인지 1번인지
int E = sc.nextInt();
int[][] adjArr = new int[V + 1][V + 1]; // 정점이 1번부터 시작할 때 인덱스를 조정하지 않아도 돼서 유리함
// 간선 입력
for (int i = 0; i < E; i++) {
int start = sc.nextInt();
int end = sc.nextInt();
adjArr[start][end] = 1; // 유향 그래프라면 이것만 작성
adjArr[end][start] = 1; // 무향 그래프일 경우 이도 같이 작성해줘야 한다
}
}
단점 : 간선의 수 작으면 배열로 선언한 공간들이 낭비된다
→ 이에 따라, 인접리스트의 등장
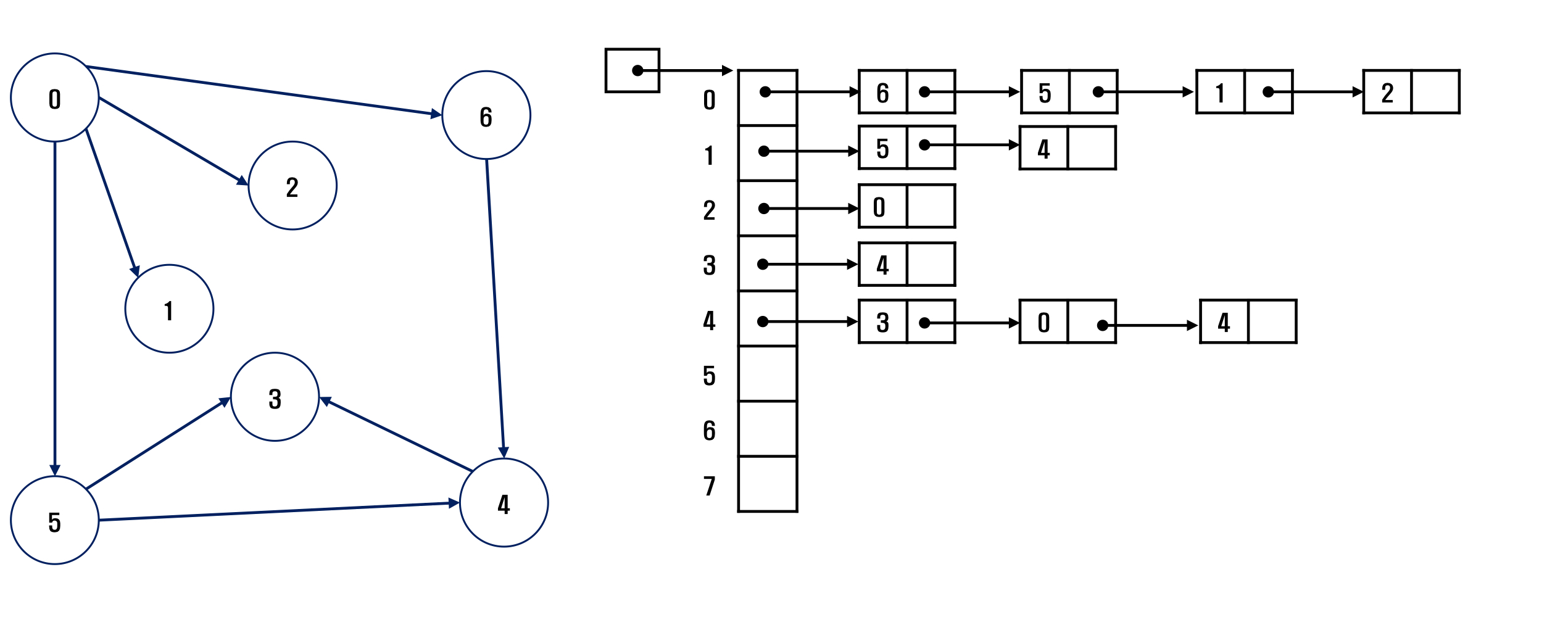
2. 인접리스트
- 연결리스트들의 배열
- 각 정점에 대한 인접정점들을 순차적으로 표현
List<Integer>[] adjList = new ArrayList[V + 1];
for (int i = 0; i < V + 1; i++) {
adjList[i] = new ArrayList<>();
}
// 간선 입력
for (int i = 0; i < E; i++) {
int start = sc.nextInt();
int end = sc.nextInt();
adjList[start].add(end);
adjList[end].add(start);
}

| 인접행렬 | 인접리스트 | |
| 장점 | 조회 빠름(2개의 정점 연결유무 바로 확인) | 메모리 낭비X |
| 단점 | 메모리초과 위험성 간선의 수 적을 경우 메모리 낭비 |
시간초과 위험성 조회가 느림 |
3. 간선배열
- 간선정보를 배열에 저장
- 간선 표현하는 두 정점의 정보를 배열, 객체로 저장
static class Edge {
int start, end;
public Edge(int start, int end) {
this.start = start;
this.end = end;
}
}
public static void main(String[] args) {
Scanner sc = new Scanner(System.in);
int V = sc.nextInt();
int E = sc.nextInt();
// 2가지 방법으로 사용 가능
Edge[] edges = new Edge[E];
List<Edge> edges2 = new ArrayList<>();
for (int i = 0; i < E; i++) {
int start = sc.nextInt();
int end = sc.nextInt();
edges[i] = new Edge(start, end);
}
}
1. DFS (깊이 우선 탐색)
- 트리와 그래프 탐색의 차이점: 그래프는 트리와 달리, 서로 부모-자식 관계가 아니므로 무한으로 사이클을 돌 가능성이 존재한다.
- 따라서, visited[V]를 통하여 정점 방문 시 방문처리를 해주어야 한다. 빌리지 손가락
static void dfs(int V) {
visited[V] = true; // 방문처리
System.out.println(V);
for (int i = 0; i < N; i++) { // 인접행렬을 순회하면서
if (!visited[i] && adj[V][i] == 1) // 방문하지 않았고, 그래프가 연결되어 있다면
dfs(i);
}
}
(1) 현재 정점은 방문처리 해주고
(2) 현재 정점과 인접한 정점들에 대해서 방문하지 않았다면 DFS 재귀 호출 (재귀를 사용하면 자동으로 시스템스택을 사용한다.)
2. BFS(너비 우선 탐색)
- 인접노드들부터 차례대로 방문하므로 시작정점과 끝 정점 주어졌을 때 최단길이 구할 수 있다. (DFS는 별도의 장치가 필요하나, BFS는 그냥 돌리면 최단경로 찾을 수 있음.) 와이파이
- 같은 레벨끼리 탐색
Queue<Integer> queue = new LinkedList<>();
boolean[] visited = new boolean[N];
// 시작정점을 넣고 시작
queue.add(0);
visited[0] = true;
while (!queue.isEmpty()) { // 큐가 빌 때까지
int curr = queue.poll(); // 정점을 꺼내고
System.out.println(curr + " -> ");
// 나와 연결된 자식노드들을 큐에 추가
for (int i = 0; i < adj.length; i++) {
if (!visited[i] && adj[curr][i] == 1) { // 방문하지 않았고 && curr와 i가 인접하면
queue.add(i);
visited[i] = true; // 방문처리
}
}
}
https://www.acmicpc.net/problem/1260
1260번: DFS와 BFS
첫째 줄에 정점의 개수 N(1 ≤ N ≤ 1,000), 간선의 개수 M(1 ≤ M ≤ 10,000), 탐색을 시작할 정점의 번호 V가 주어진다. 다음 M개의 줄에는 간선이 연결하는 두 정점의 번호가 주어진다. 어떤 두 정점 사
www.acmicpc.net

public class Main {
static int n, m, v; // 정점 개수, 간선 개수, 탐색시작 정점
static int[][] adjArr;
static boolean[] visited;
static Queue<Integer> q;
public static void main(String[] args) {
Scanner sc = new Scanner(System.in);
n = sc.nextInt();
m = sc.nextInt();
v = sc.nextInt();
adjArr = new int[n][n];
visited = new boolean[n];
for (int i = 1; i < m + 1; i++) {
int st = sc.nextInt() - 1; // 시작정점 0번부터 시작하도록 구현
int ed = sc.nextInt() - 1;
adjArr[st][ed] = 1;
adjArr[ed][st] = 1;
}
dfs(v - 1);
System.out.println();
bfs(v - 1);
}
private static void dfs(int v) {
visited[v] = true;
System.out.print(v + 1 + " ");
for (int i = 0; i < adjArr.length; i++) {
if (!visited[i] && adjArr[v][i] == 1) {
dfs(i);
}
}
}
private static void bfs(int v) {
visited = new boolean[n];
q = new LinkedList<>();
q.add(v);
visited[v] = true;
while (!q.isEmpty()) {
int curr = q.poll();
System.out.print(curr + 1 + " ");
for (int i = 0; i < adjArr.length; i++) {
if (!visited[i] && adjArr[curr][i] == 1) {
q.add(i);
visited[i] = true;
}
}
}
}
}'Java' 카테고리의 다른 글
| [Java] Reflection과 Annotation (0) | 2022.10.28 |
|---|---|
| [Servlet] GET/POST방식으로 데이터 전송하기 (0) | 2022.08.31 |
| [Java] Outer Loop 탈출법, break 사용범위 (0) | 2022.08.19 |
| [Java] 자릿수 출력하기 (0) | 2022.08.05 |
| [Java] 자바 기초 03 | 반복문, break, continue (0) | 2022.07.05 |